
G1G2 同時ドライブには、下記の二つの方式が考えられます。
(1) G1G2 ともに同一の動作電圧、同一の入力信号振幅にて一括ドライブする G1G2 一括ドライブ方式。
(2) G1G2 それぞれに別々の動作電圧および別々の入力信号振幅を与えてドライブする G1G2 独立ドライブ方式。
前者 (1) では、G1G2 が一体化状態で動作する前提であり、純粋な三極管に等しいものと考えられます。
後者 (2) ではかなり複雑な動きが予想されます。 G1 の動作電圧設定については、ゼロに限らず+−ともに大変にバリエーションが予想されます。 しかも G2 は直結ドライブとし、G1 が C/R 結合などとなると時定数が異なったりして、増幅する周波数特性等にも微妙に影響が出そうであり、それが「G1G2 同時ドライブではエコーが出る」なんていう噂につながっているのかもしれません。
今回は、(2) の複雑な問題を避けて、単純な (1) の「G1G2 一括ドライブ方式」を選択しました。
◆ Eg1g2=0V では Eb に関係なく Ib=0mA すなわち殆どカットオフ、
◆ そのあと Eb=250V では、Eg1g2 に +10V 加える毎に Ib が約 8mA 流れ、
◆ 以後 Eg1g2 を加えていくと、 Ib との間には比例関係が見られ、
◆ しかも Ib は Eb が 80V〜300V 間ではかなり緩い勾配の定電流特性を示します。
◆ したがって、五極管特性に近似のプラス・グリッドで内部抵抗の高い三極管特性を示し、G2 ドリブン・アンプ
にて利用した Eg2 を可変とした場合に類似ながらも、より低い電圧で Ib を制御できる特性となります。
◆ 6R-P15 の例では Eb=250V, Eg1g2=68V 辺りで Ib=50mA、そろそろ Pp (13.5W) に近づきます。
これで 6R-P15 類似の 6BQ5/7189A は、即刻 G1G2 ドリブン・アンプが設計できますが、6BM8 にはどのようにアナロジーが適用できるのか全く見当がつきません。 そうなれば、正面からかかって Eb-Ib 特性曲線を作図するのがマトモなアプローチであることには相違はありませんが、取り敢えず動作実験するとなれば、Pp を監視しながら Eg1g2 を設定して、最適動作点と所要ドライブ振幅を探るのが、悪路ではありますが早道・・・と腹を括ります。
◆ 初段、電圧増幅 C/R 結合 :6BM8(t)〜三極部
◆ カソードフォロワ直結 :5687/2 or 7044/2
◆ 終段 G1G2 カソフォロ・ドリブン:6BM8(p)〜五極部
初段〜カソードフォロワ段間は C/R 結合として安定稼働を目指しました。
(2) カソードフォロワ・ドライバ管の選定
実験シャーシの制限とドライブ力から、ドライバ管は 5687/7044 以外は考えられません。 7044 は 5687 と挿し換え可能の上位互換球です。 「G1G2 一括ドライブだから G1 が効くので G2 のみでドライブするよりは楽だろう」と自分に気休めを言い聞かせ、もしドライブ力が不足であると判明した場合には大きいシャーシを調達して組み直すだけ・・・。
(3) カソードフォロワ・ドライバの回路
ユニバーサル G2 ドリブン・アンプでの実験結果に基づき、カソードフォロワ・ドライバ段のプレート電圧供給は終段のプレートから分けて貰い、終段のプレートからシッカリと P-G NFB が掛かりました。
(4) P-K NFB を採用
初段の Rk/Ck の下に 100Ωを挿入し、終段プレートから 100kΩにて、心持ち程度に掛けてあります。
(1) 終段の動作点の見当をつける
カソードフォロワ・ドライバ段の負荷をマイナス電源で引っぱるのが理想ですが、マイナス電源を製作するよりも、供給する外部電源が Ebb=280V も出るので、終段の自己バイアスにて嵩上げさせ、適正なプレート電圧 Eb=220V を得ながらマイナス電源の組み込みはカンベンしてもらいました。
カソードフォロワ・ドライバ段からのドライブ振幅を確保するためには、終段のカソード電位をグランド=0V に設定したのでは不足であり、終段の Ek を 60V ぐらい嵩上げ自己バイアスにて相対的に持ち上げました。
6R-P15 の例に習えば、終段の G1G2 には約 30V 見当のプラス・バイアスを掛けることになります。 しかし、プレート損失 Pp の値も異なるし、プレート電流 Ip はもっと少ない値になります。 そこでドライバ段のカソード電圧は 60V-100V の範囲で調整するものとして、終段のプレート損失を規定の Pp=7W に収めれば合格との定義にしました。
(2) 終段の自己バイアス抵抗を決める
外部電源の裸電圧は Ebb=280V であり、プレート電圧 Eb=220V を残すとして、Pp=7W から流せるプレート電流は Ib=32mA と決まります。 少し余裕を持たせて G1 および G2 に流れる合計の Ig1+Ig2 を含めてカソード電流 Ik=30mA として カソード電圧 Ek=60V を得るための終段の自己バイアス抵抗を Rk=2kΩと仮定しました。
(3) カソフォロワ・ドライバ段の自己バイアス抵抗・負荷抵抗の値を決め、調整する
上記に予定した終段の動作点を安全側に落ち着くように抵抗値をあれこれ取り替えた結果、下記の値に落ち着きました。
◆ カソフォロワ・ドライバ段の自己バイアス抵抗兼負荷抵抗 (Rkt) = 1.5kΩ
◆ カソフォロワ・ドライバ段の下の負荷抵抗 (Rcf) = 12kΩ
実質の負荷抵抗は Rkt + Rcf から 1.5kΩ+12kΩ=13.5kΩとなります。
◆ 終段の自己バイアス抵抗 (Rkp) = 2.0kΩ として各電極の対グランド電圧は Eg1=59V, Eg2=79V, Ek=57V,
カソード電流は Ik=28mA でした。
◆ G1 のグリッド電流は 24kΩの直列抵抗に 20V を発生させ 0.8mA 流れています。
カソードとの電位差は 2V、無信号時に G1 で発生する熱は 1.6mW、この程度なら問題にならないと考えます。
更に終段カソード電流 Ik を増やすなら、自己バイアス抵抗を減らして G1G2 に掛るプラス・バイアスを、より上げることになります。 但しそれにつれて G1G2 電流 Ig1+Ig2 も微妙に増加するため、カソフォロワ・ドライバ段の動作点にも若干の影響が及びます。
(4) 出力トランス:
小形出力トランスをダブルで使いました。 G1G2 ドリブンの終段管内部インピーダンスが高いのか、ハイ上がりには悩まされました。 ミスマッチ気味にて帯域バランスを取ろうと、接続を色々変えた結果、一次 7kΩパラレル、二次 8Ωシリーズの 3.5kΩ/16Ωベースにて、若干ハイ上がりながら、これ以上のタップ選択の余地もないので手を打ちました。
(5) 電源:
外部電源から約 280V80mA の B 電源、12.6V1.2A のヒーター電源の供給を受けます。
(6) 回路図:
上記のような計画と実装を経て、実用に耐えるに至ったのが下記回路図です。

そこで次には 6BQ5/7189A による G1G2 ドリブン・アンプを試作実験して再現性を確認した上、一般オーディオ管および水平偏向出力管を含む、ユニバーサル G1G2 ドリブン・アンプに発展させようと考えています。
但し、
(1) 深い P-G NFB を掛けようとするとμの少ないドライバ管を選ぶことになり、
(2) G2 吸い込み電流の大きい終段管対策としては Ip の大きいドライバ管を選び、
実際のドライバ管には 12B4A とか 1626, 6EM7, 6EW7 等が候補に上がって G2 ドリブン・アンプとは大差は無さそうですが、終段 G1G2 への供給 DC 電圧が低くとれて・・・ドライバ管の実質プレート電圧を高く設定できる点では G2 ドリブン・アンプよりも作りやすくなります。
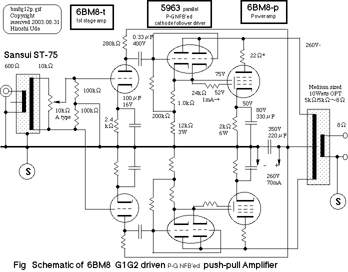
◆ 初段、電圧増幅 C/R 結合 :6BM8(t)〜三極部
◆ カソードフォロワ直結 :12AU7/5963 パラレル
◆ 終段 G1+G2 カソフォロ・ドリブン:6BM8(p)〜五極部
(2) カソードフォロワ・ドライバの回路
シングル・アンプでの実験結果に基づき、カソードフォロワ・ドライバ段のプレート電圧供給は、終段のプレートから分けて貰い、併せてシッカリと P-G NFB を掛けました。
(3) P-K NFB は見送り
G2 ドリブン PP アンプの改造であり、P-K NFB は適用しませんでした。
(2) 終段の自己バイアス抵抗値と終段動作点
シングル・アンプと同様にしました。 各終段ともに無信号時 Ep=200V, Ik=25mA より Pp=5W 以下であり安全圏内です。 G1 には Rg1=24kΩを通して 23V ドロップしており、2V の Eg1 にて約 1mA 流れていますがこれも安全圏内です。
シングル・アンプの実験結果に比べ、若干バイアスが深い・・・プラスバイアスの電圧が低い・・・PP 動作が純粋の A2 級からズレて AB2 級寄りになるけれど、カットオフからは程遠い状態なので OK としました。
(3) 出力トランスと電源:
出力トランスは G2 ドリブン PP アンプに装備したものを流用しました。 シングル・アンプでの実験結果と同様に若干ハイ上がりながら、これ以上のタップ選択の余地もないので、一次側は P-P 間 2.5k-2.5kΩ、二次側は 8Ωです。
電源は約 280V160mA の B 電源、12.6V1.82A のヒーター電源の供給を外部電源から受けます。
(4) 回路図:
下記回路図は、上記のような経過によります。
